国标代码:12789 浙江省代码:0043
请关注招生微信
国际商务(中外合作办学)


国际教育学院
国际商务(中外合作办学)专业1项课题获省教科规划重点课题立项
来源:招生办   作者:招生办   时间:2023-02-28   人气:


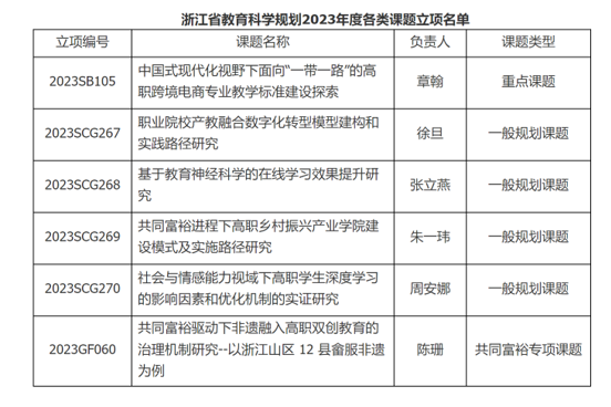
根据浙江省教育科学规划领导小组办公室关于公布浙江省教育科学规划2023年度各类课题的通知》(浙教科规办〔2023〕2号),国际商务(中外合作办学)专业章翰教师获的1项重点课题立项。


返回】 【打印


浙江工商职业技术学院招生办 版权所有 学校地址:浙江省宁波市机场路1988号

招生热线:0574-87422148/0574-87422149 浙ICP备05014612号 浙公网安备33021202000136号