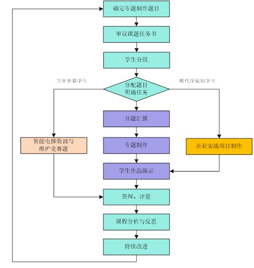
为了全面培养学生的核心能力,2022年3月21日,自动化2011和自动化2022班同学开启了专题制作项目,专题制作是一门综合性课程,将在校学习的各科知识进行综合应用,以期让学生对所学知识融会贯通,学以致用,专题制作流程如下:

Rubrics核心能力评量尺规表
团队成员:XXX、XXX、XXX 任课教师:XXX 题目:牛奶包装自动分拣装置设计与制作 成绩:XXX | ||||||||||||
A专业技能:具备电气自动化技术基本知识及技能 | ||||||||||||
能力指标 | 评分标准 | 得分 | ||||||||||
系统方案 | 非常满意 (35-40分) | 满意 (28-34分) | 一般 (24-27分) | 不满意 (24分以下) | ||||||||
能够完整设计一个系统方案,且完全符合任务书要求 | 能够设计一个系统方案,绝大部分符合任务书要求 | 能够设计一个系统方案,大部分符合任务书要求 | 能够设计一个系统方案,大部分不符合任务书要求 | |||||||||
控制程序 | 非常满意 (26-30分) | 满意 (22-25分) | 一般 (18-21分) | 不满意 (18分以下) | ||||||||
程序设计合理,完全正确 | 有比较完整的程序设计内容,大部分正确 | 控制程序设计,大部分正确 | 程序设计错误较多 | |||||||||
系统安装 | 安装完全符合规范,系统调试成功 | 安装大部分符合规范,系统调试基本成功 | 安装基本符合规范,系统调试部分功能没有实现 | 安装不规范,系统调试不成功 | ||||||||
A专业技能-合计 | ||||||||||||
B职业能力:具备从事自动化控制系统设计、生产、检修和维护等岗位的基本能力 | ||||||||||||
能力指标 | 评分标准 | 得分 | ||||||||||
控制方案 | 非常满意 (23-25分) | 满意 (19-22分) | 一般 (15-18分) | 不满意 (15分以下) | ||||||||
控制方案设计完全正确 | 控制方案设计大部分正确 | 控制方案设计部分正确 | 控制方案设计少量正确或基本不正确 | |||||||||
器件布局 | 布局设计完全正确,布线完全符合规范,且整体布局合理美观 | 布局设计大部分正确,布线大部分符合规范 | 布局设计部分正确,布线部分符合规范 | 布局设计少数正确,布线少数符合规范 | ||||||||
程序设计 | 程序设计完全正确,编程能力强 | 程序设计大部分正确,编程能力较强 | 程序设计部分正确,编程能力有待提高 | 程序设计少数正确 | ||||||||
测试与 | 测试结果完全正确,且测试仪器使用熟练 | 测试结果大部分正确,会检修,测试仪器使用较熟练 | 测试结果部分正确,会检修,测试仪器会使用,但不够熟练 | 测试结果少数正确,不会检修,测试仪器使用不熟练,测试错误 | ||||||||
B职业能力-合计 | ||||||||||||
C沟通协作:具备沟通与团队合作的能力 | ||||||||||||
能力指标 | 评分标准 | 得分 | ||||||||||
有效沟通 | 非常满意 (26-30分) | 满意 (22-25分) | 一般 (18-21分) | 不满意 (18分以下) | ||||||||
团队成员之间沟通顺畅,能通过沟通解决问题 | 团队成员之间沟通较为顺畅,能通过沟通解决大部分问题 | 团队成员之间沟通基本顺畅,能通过沟通解决部分问题 | 团队成员之间沟通一般 | |||||||||
协助 | 团队成员配合默契 | 团队成员配合较好 | 团队成员配合一般 | 团队成员之间配合较差 | ||||||||
完成分配任务 | 非常满意 (35-40分) | 满意 (28-34分) | 一般 (24-27分) | 不满意 (24分以下) | ||||||||
完成全部或绝大部分分配之工作 | 完成多数分配之工作 | 完成适量分配之工作 | 完成少数分配的工作 | |||||||||
C沟通协作-合计 | ||||||||||||
D问题解决:具备分析与解决电气自动化技术相关问题的能力 | ||||||||||||
能力指标 | 评分标准 | 得分 | ||||||||||
文献检索 | 非常满意 (10分) | 满意 (8-9分) | 一般 (6-7分) | 不满意 (6分以下) | ||||||||
能快速有效正确地检索所需文献 | 能有效正确地检索所需文献 | 能比较正确地检索所需文献 | 能检索所需文献,但不全面 | |||||||||
提出问题 | 非常满意 (26-30分) | 满意 (22-25分) | 一般 (18-21分) | 不满意 (18分以下) | ||||||||
能快速准确找到关键问题所在,及时归纳提出 | 能找到关键问题所在,及时归纳提出 | 能找到问题所在,但归纳不够 | 找不到关键问题,不能提出问题 | |||||||||
分析问题 | 能熟练运用分析工具正确分析问题 | 能比较熟练运用分析工具正确分析问题 | 能运用分析工具,但分析问题稍有偏差 | 能运用分析工具,但分析问题不正确 | ||||||||
解决问题 | 能完全解决各种问题 | 能解决大部分问题 | 能解决部分问题 | 能解决少数问题 | ||||||||
D问题解决-合计 | ||||||||||||
E学习创新:认识时事议题,具备探索学习、终身学习能力,创新与创业能力 | ||||||||||||
能力指标 | 评分标准 | 得分 | ||||||||||
关心时事 | 非常满意 (10分) | 满意 (8-9分) | 一般 (6-7分) | 不满意 (6分以下) | ||||||||
非常关心时事 | 经常关心时事 | 能关心时事 | 偶尔关心时事 | |||||||||
新知识新技能学习 | 非常满意 (35-40分) | 满意 (28-34分) | 一般 (24-27分) | 不满意 (24分以下) | ||||||||
能积极主动学习新知识新技能,且能应用于实际 | 能积极主动学习新知识新技能,且能应用于实际 | 能学习新知识新技能,且能部分应用于实际 | 能学习新知识新技能,但实际应用不够 | |||||||||
报告书写 | 非常满意 (23-25分) | 满意 (19-22分) | 一般 (15-18分) | 不满意 (15分以下) | ||||||||
格式完全符合规范、内容充实、行文流畅 | 格式大部分符合规范、内容较充实、行文较流畅 | 格式部分符合规范、内容不够充实、行文一般 | 格式不够规范、内容不够充实、行文不够流畅 | |||||||||
口头报告与PPT制作 | 思路清晰、内容丰富、口头表达能力强、PPT制作美观 | 思路清楚、内容完整、口头表达能力较强、PPT制作完整 | 思路一般、内容普通、口头表达能力一般、PPT制作一般 | 思路不够清晰、内容少、口头表达待提高、PPT制作较差 | ||||||||
E学习创新-合计 | ||||||||||||
F社会责任:遵守专业伦理,承担社会责任,具备服务社会之能力 | ||||||||||||
能力指标 | 评分标准 | 得分 | ||||||||||
辨识利害关系人 | 非常满意 (23-25分) | 满意 (19-22分) | 一般 (15-18分) | 不满意 (15分以下) | ||||||||
能辨识直接和间接的利害关系人及能依影响程度排定优先级,且能评估不同方案对不同利害关系人的影响程度 | 能辨识直接和多数间接的利害关系人且能评估不同方案对不同利害关系人的影响程度 | 能关心时事能辨识多数直接的利害关系人,但无法认定间接的利害关系人 | 能辨识一些直接的利害关系人,但无法认定间接的利害关系人不关心时事 | |||||||||
辨识不符合专业伦理的情况 | 理解拟解决的问题上所涉及之专业伦理重点,且能正确评估直接或间接利害关系人之间所需做的妥协 | 理解拟解决的问题上所涉及之专业伦理重点,且能正确评估直接利害关系人所需做的妥协 | 理解拟解决的问题上所涉及之专业伦理的之基本重点,偶尔能评估直接利害关系人所需做的妥协 | 理解拟解决问题上所涉及之专业伦理的之基本重点,但未能评估直接利害关系人所需做的妥协 | ||||||||
选择最佳方案之能力 | 能够在考虑了伦理情况的基础上精确对解决方案做出选择,也能对所做的决定提出具说服力的推理 | 能够在考虑了伦理情况的基础上精确对解决方案做出选择,也能对所做的决定提出具逻辑性的推理,但有些推理缺乏说服力 | 能够在考虑了伦理情况的基础上,对解决方案做出还算精确的选择,但有些选择有明确的错误 | 能够在考虑了伦理情况的基础上,对解决方案做出还算精确的选择,但多数选择有明确的错误 | ||||||||
社会价值 | 所做专题社会价值很高 | 所做专题社会价值较高 | 所做专题有一定的社会价值 | 所做专题社会价值不高 | ||||||||
F社会责任-合计 | ||||||||||||
同学们研究以往完成的项目,积极寻找灵感。

浙江工商职业技术学院招生办 版权所有 学校地址:浙江省宁波市机场路1988号
招生热线:0574-87422148/0574-87422149 浙ICP备05014612号 浙公网安备33021202000136号